第二届全国教材建设奖-优秀教材
《水利工程造价与招投标(第2版)》
时间:2025-07-10 20:10 来源: 作者: 点击:

 

 水利工程造价与招投标(第2版)-qu2024.1.10_01  

一、教材基本信息

二、教  材  简  介

三、教材编写团队

四、教材使用情况

五、教材获奖情况

六、教材配套资源

一、教材基本信息


二、教材简介

教材紧扣高职专科水利大类水利工程与管理类专业人才培养目标与课程学习目标,内容精准对接造价工程师(水利工程)职业岗位标准,并引入行业规程规范和工程实际案例;内容体系构建遵循“知识技能从单一到综合、工作任务从简单到复杂”的原则,重点介绍水利工程概预算编制的原理、方法与步骤,水利工程招标与投标的基础知识、工程量清单、招标控制价和投标报价的编制方法。

教材历经校本教材、国家专业教学资源库配套教材、全国水利行业“十三五”规划教材、“十三五”与“十四五”职业教育国家规划教材、省级和国家职业教育在线精品课程配套教材等建设阶段。教材紧跟水利行业发展,内容持续优化更新,自2018年8月第1版到2025年1月第2版共修订6次。

本教材适用于水利工程、智慧水利技术、水利水电工程技术、水利水电工程智能管理、水利水电建筑工程等专业,可作为工程造价人员的培训教材、职业资格考试的参考用书,也可供相关专业技术人员参考使用。

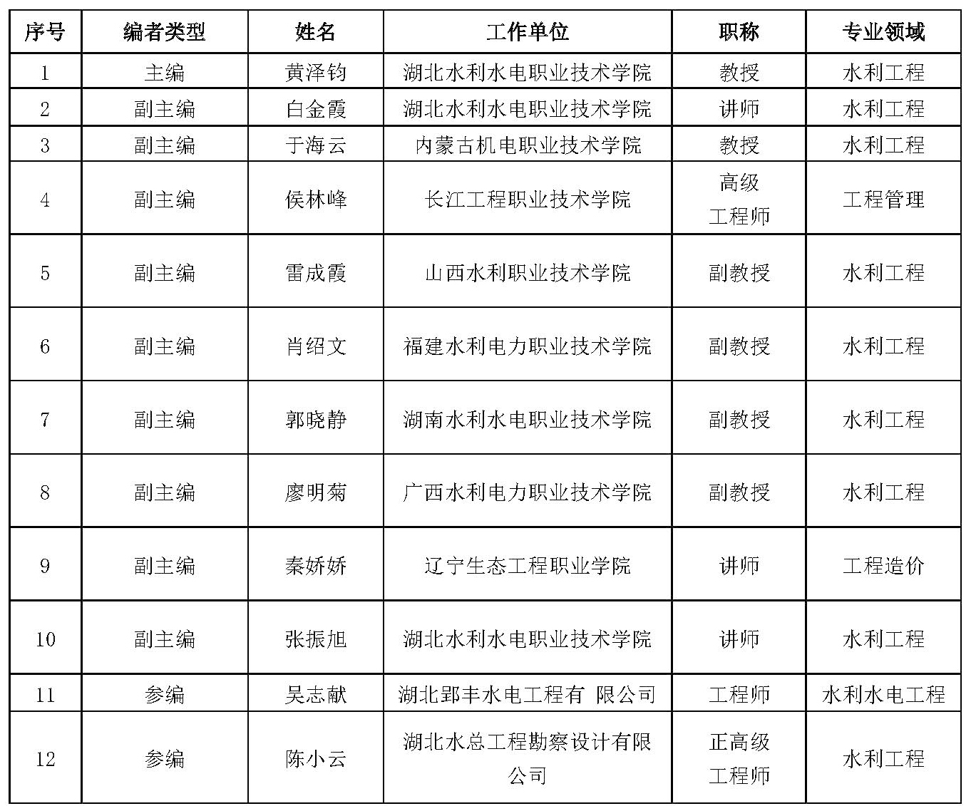
三、教材编写团队



四、教材使用情况

该教材主要推广至湖北、内蒙古、山西、福建、湖南、辽宁、广西、河南、重庆、吉林、新疆、四川、甘肃、宁夏、贵州、黑龙江、云南等省市区,使用院校主要有:湖北水利水电职业技术学院、内蒙古机电职业技术学院、山西水利职业技术学院、福建水利电力职业技术学院、湖南水利水电职业技术学院、辽宁生态工程职业学院、广西水利电力职业技术学院、河南水利与环境职业学院、重庆水利电力职业技术学院、吉林水利电力职业技术学院、新疆职业大学、新疆石河子职业技术学院、四川水利职业技术学院、三峡电力职业学院、酒泉职业技术大学、赤峰应用技术职业学院、宁夏建设职业技术学院、贵州水利水电职业技术学院、黑龙江农业工程职业学院、百色职业学院、云南经贸外事职业学院、哈尔滨远东理工学院、黔东南民族职业技术学院、贵州建设职业技术学院等二十余所高等职业院校,湖北郢丰水电工程有限公司、湖北水总工程勘察设计有限公司等行业企业和培训机构作为技术人员继续教育和培训考试教材,累计培养学生50000余人次。

五、教材获奖情况


佐证材料详见pdf附件:

教材获奖情况.pdf

六、教材配套资源

6.1国家专业教学资源库

https://zyk.icve.com.cn/courseDetailed?id=ka3qalckmjpjmhys5b5fsq&openCourse=-n3oalck0qhorofklifkiq

https://zyk.icve.com.cn/courseDetailed?id=ka3qalckmjpjmhys5b5fsq&openCourse=ka3qalckmjpjmhys5b5fsq

6.2职业教育国家在线精品课程

https://xueyinonline.com/detail/250172842

6.3职业教育省级在线精品课程

https://xueyinonline.com/detail/249958673